ОБО МНЕ

Соединяю экспертизу в операционной работе банка с навыками анализа данных для решения бизнес-задач. Умею четко выяявлять суть проблемы и доносить сложную информацию до пользователя. Обладаю опытом работы с прикладной статистикой, что позволяет мне применять научный подход к анализу данных.

ЛИЧНАЯ ИНФОРМАЦИЯ

Образование: Российский профессионально-педагогический университет. Специальность: психолог, 2015 г.

Телефон: +7 (908) 909-73-18

Электронная почта: darya.k.data@gmail.com

НАВЫКИ

Python (Pandas, NumPy, Scikit-learn, Matplotlib, Seaborn, PyTorch, Keras)

Базы данных: MySQL (навыки написания запросов)

Проекты

photo1

Kaggle

Участие в соревнованиях Kaggle является для меня практикумом по решению полного цикла задач в условиях, максимально приближенных к реальным. В рамках ограниченного времени мною были освоены ключевые этапы работы: от первичного исследования данных и генерации признаков до построения, валидации и интерпретации моделей. Особенно мною был сделан акцент на глубоком понимании каждого этапа построения pipeline и отработке корректных методик оценки. Такой подход позволил осознанно выбирать и применять инструменты, дающие устойчивый результат при обучении, сохраняющий предсказательную силу на новых данных. Этот опыт научил меня структурировать работу над проектом, критически оценивать прогнозы и ясно доносить их суть.

photo2

GitHub

Использование GitHub позволило мне систематизировать процесс работы над data science-проектами от начала до конца. Репозиторий включает коллекцию практических проектов по анализу табличных данных, прогнозированию временных рядов, обработке естественного языка, компьютерному зрению. Акцент делался на создании воспроизводимого кода, подробного описания действий на каждом этапе анализа и наглядной визуализации результатов. Этот опыт научил меня организовывать проекты от исследования до выводов, документировать ход работы и оформлять результаты анализа и рекомендации. GitHub является собранием завершённых проектов, отражающих целостный подход к решению задач.

photo3

Развлекательный чат-бот

Чат-бот Telegram разработан для легкого общения, развлечения и быстрого доступа к популярному контенту. Он предназначен для пользователей, которые хотят скоротать время, получить дозу позитива или узнать что-то новое в непринужденной форме. С ботом можно поболтать, получить анекдот или мем, поиграть в "Камень, ножницы, бумага", узнать гороскоп или найти необходимую информацию. Для разработки, анализа и обработки информации использовались Python, фреймворк Telebot. Для генерации текста и поддержки диалога на русском языке использована языковая модель "sberbank-ai rugpt3small", основанная на GPT-2. Для рекомендаций фильмов был использован датасет 250 лучших фильмов по версии Кинопоиска, парсинг мемов и анекдотов осуществляется в режиме реального времени при запросе пользователя.

photo4

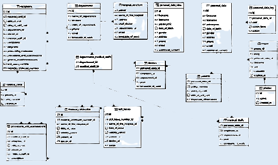
Универсальная база данных для медицинских учреждений

База данных – универсальная система управления медицинскими данными, разработанная на основе СУБД MySQL. Ресурс предназначен для автоматизации учета пациентов, медицинского персонала, процедур и документации в лечебных учреждениях. Хранилище содержит учетные записи и личные данные, позволяет вести отчетность о приемах, справках, больничных листах и медицинских манипуляциях. Базу данных можно адаптировать для разных медучреждений или других отраслей: например, страховых компаний (учет клиентов и больничных листов), банков (учет клиентов и банковских продуктов), фитнес-центров (управление тренерами и клиентами), HR-систем и т.д. Система обеспечивает эффективное управление потоками данных, сокращает бумажный документооборот и повышает точность учета.

Опыт работы